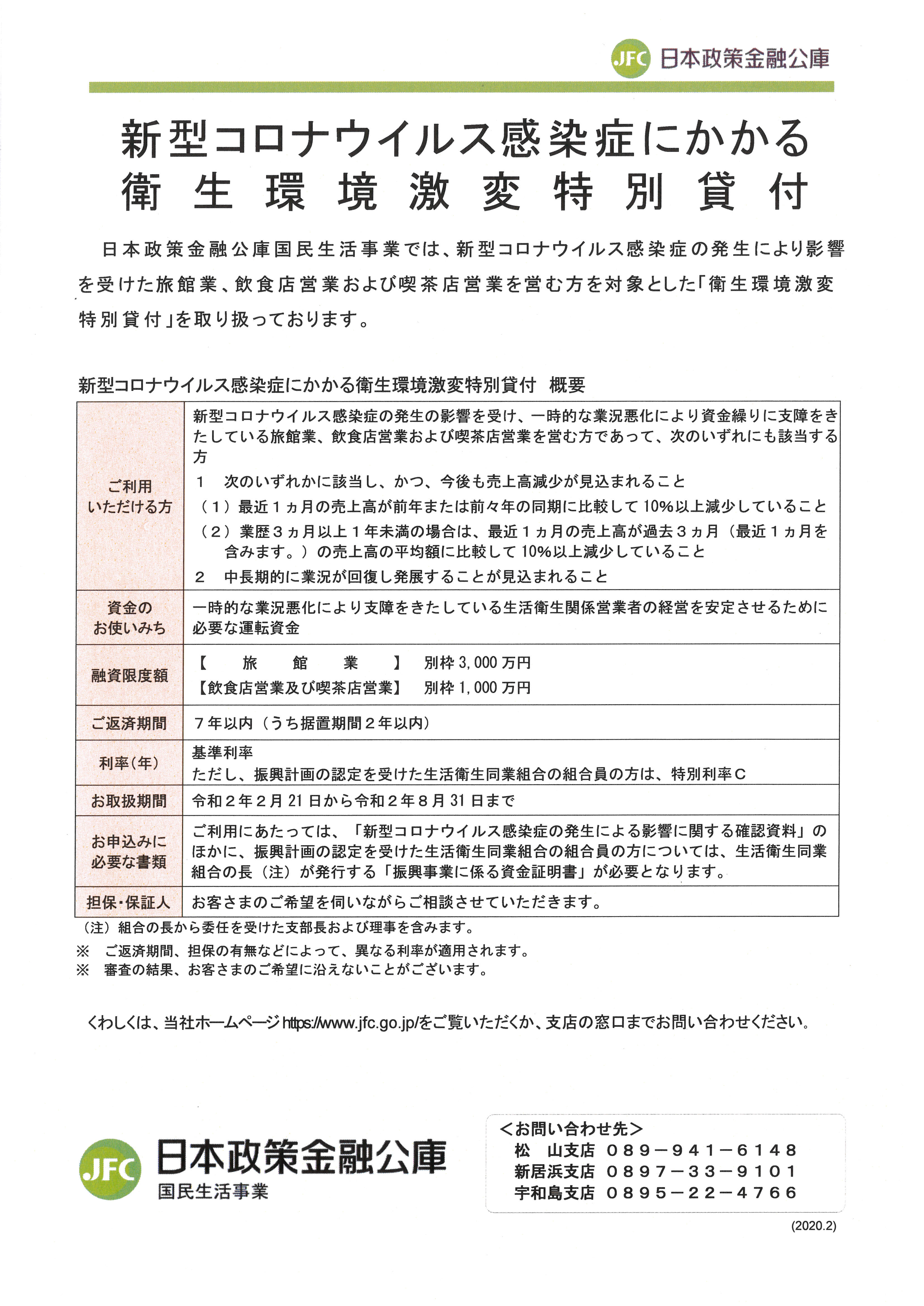
新型コロナウイルスに対する中小企業支援
愛媛県内において、新型コロナウイルス感染症の影響により、一定の売上減少が生じている中小企業等に向けて融資を行う支援制度が整いましたのでご紹介します。
申請書類代行(関係機関への同行を含む)をご希望の方は当事務所までご連絡ください。
@日本政策金融公庫
A愛媛県
緊 急 経 済 対 策 特 別 支 援 資 金
1 融資の対象
県内に事業所を有し、保証協会の定める保証対象業種を営む中小企業者及び組合で、
次の要件のいずれかに該当する者
(1) 最近3か月間の月平均売上高が過去3年間のいずれかの年の同期の月平均売上高と
比較して3%以上減少している者
(1)の2 為替変動、海外製品との競合、輸出関連企業との取引減少等(新型コロナウイルス
感染症の影響を含む。)により、最近1か月間の売上高が過去3年間のいずれかの同期の
売上高と比較して3パーセント以上減少している者
(1)の3 知事が指定した災害等(以下「指定災害」という。)の影響を受けて事業活動に支障
を生じ、次に掲げる要件のいずれかに該当する者
ア 指定災害の影響により、営業、操業等を短縮し又は停止していること
イ 指定災害の影響により、最近1か月間の売上高が前年同期の売上高と比較して3パ
ーセント以上減少し、又は減少することが見込まれる者
ウ 指定災害の被害を受けた企業に対する売掛金債権等が回収困難になるなど、緊急的
な資金を必要としていること
(2) 原油価格高騰等の影響により、最近3か月間の売上高に占める原材料、燃料等の費用
の割合が、過去3年間のいずれかの年の同期に比して3ポイント以上増加している者
(3) 中小企業信用保険法(昭和25年法律第264号、以下「信用保険法」という。)第2条第
5項第1号の規定により経済産業大臣が指定した再生手続開始申立等事業者又は知事
が指定した再生手続開始申立等事業者に対し、次のいずれかに該当する債権を有してい
る者
ア 50万円以上の売掛債権又は前渡金返還請求権
イ 全取引規模のうち、当該再生手続開始申立等事業者との取引規模が20%以上であ
る者が有する50万円未満の売掛金債権又は前渡金返還請求権
(4) 信用保険法第2条第5項第2号から第8号のいずれかの規定に基づき市町長の認定を受
けた者
(5) 信用保険法第2条第6項の規定に基づき市町長の認定を受けた者
(6) 愛媛県中小企業再生支援協議会の支援を受けて再生を図る者
(7) 雇用調整助成金に係る計画届を労働局長に提出した者
(8) 中小企業等経営強化法(平成11年法律第18号)第32条第1項に規定する経営革新等、
支援機関の支援を受け、全国統一制度の経営力強化保証を利用して経営改善に取り組む者
2 融資の条件
すべての融資に保証協会の保証を必要とします。
| 資金使途 | 運転資金 | 借換資金 |
| 融資限度 | 企業:5千万円 組合:1億円 | 企業:8千万円 組合:1.6億円 |
| 融資期間 |
7年以内(据置1年以内) |
10年以内(据置1年以内) |
| 融資利率 |
年1.65%
融資対象(3)及び(4)の特定中小企業者 の場合(1〜6号:年1.50% 7・8号:年1.65%)
融資対象(5)の特例中小企業者の場合(年1.50%) |
左 同 |
| 保証料率 |
年0.35%〜1.72%(割引有)
融資対象(3)及び(4)の特定中小企業者 の場合(1〜4・6号:年0.80% 5・7・8号:年0.70%)
融資対象(5)の特例中小企業者の場合(年0.80%)
融資対象(8)で経営力強化保証を利用する場合
責任共有対象:年0.35%〜1.55% 責任共有対象外:年0.50%〜1.70% |
左 同 |
(1)特定中小企業者とは
信用保険法第2条第5項1号〜8号のいずれかの規定に基づき市町長の認定を受けた中小企
業者及び組合。
1号:大型倒産発生により影響を受ける方
2号:取引先企業のリストラ等により影響を受ける方
3号:突発的災害(事故等)により影響を受ける方
4号:突発的災害(自然災害等)により影響を受ける方
5号:全国的に業況の悪化している業種に属する方
6号:取引金融機関の破綻により資金繰りが悪化している方
7号:金融機関の相当程度の経営合理化に伴って借入れが減少している方
8号:(株)整理回収機構等に貸付債権が譲渡された中小企業者のうち、事業再生の可能性
があると判断される方
(2)特例中小企業者とは
信用保険法第2条第6項の規定に基づき市町長の認定を受けた中小企業者及び組合。
詳細については中小企業庁のHPをご覧ください。
3 添付書類
1 融資対象(1)、(1)の2、(1)の3は、売上高等が確認できる書類又は営業、操業等の状況が
確認できる書類
2 融資対象(2)は、売上高に占める原材料、燃料等の費用の割合が確認できる書類
3 融資対象(3)は、再生手続開始申立等事業者に対する関連債権額等が確認できる書類
4 融資対象(4)、(5)は、市町長の認定書
5 融資対象(6)は、経営改善計画書等
6 融資対象(7)は、労働局等の受付印がある休業等実施計画
7 融資対象(8)は、経営力強化保証の申請に必要な書類
その他にも書類が必要な場合があります。詳しくは窓口にお問い合わせください。
4 融資申込窓口:金融機関と信用保証協会が取り扱い
窓口となっています。
伊予銀行、愛媛銀行、愛媛信用金庫、東予信用金庫、川之江信用金庫、宇和島信用金庫、
商工組合中央金庫松山支店、中国銀行、広島銀行、山口銀行、阿波銀行、百十四銀行、
四国銀行、徳島大正銀行、香川銀行、高知銀行、観音寺信用金庫、みずほ銀行、三井住友
銀行、愛媛県信用保証協会
